河北日报客户端讯(记者史晓多)2026年春节假期,河北博物院精心打造“博物馆里过大年”新春文博打卡地,汇聚67个线上线下展览,策划5大类20项社教活动,推出2场主题直播、7项云端互动及10余项文创惠民活动,提供5类智能化参观体验。同时搭建主题场景,融合新春元素与文博特色,打造沉浸式体验,诚邀广大观众走进河博,共赴一场文韵流淌的新春文化盛宴。
一、精品展览
春节期间,河北博物院联合国内外50多家文博机构,重点推出6大新春特展,涵盖马年生肖、文明互鉴、自然珍奇等多个特色主题。此外,“战国雄风——古中山国”“大汉绝唱——满城汉墓”等11个陈列展览和50个线上云展览持续开放,让观众既能品味常设国宝风华,也可足不出户实现“云观展”。

临时展览

常设展览
二、精彩活动
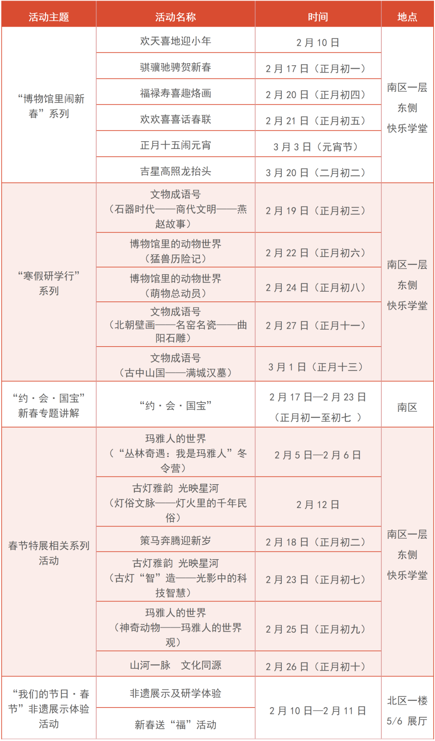
(一)社教活动
河北博物院兼顾不同年龄段观众需求,精心策划涵盖国宝解读、年俗体验、研学实践、特展联动、非遗体验等丰富多彩的社会教育活动,打造春节假期的博物馆“文化课堂”。

社教活动
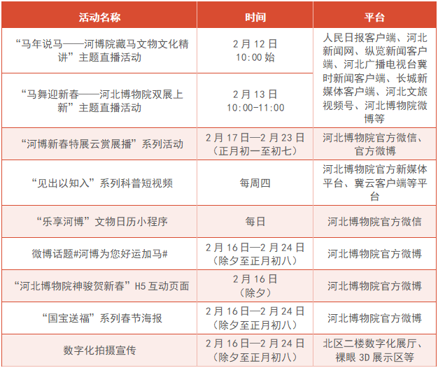
(二)互动活动
河北博物院联合人民日报客户端、河北新闻网、河北文旅视频号等主流媒体开展主题直播、专题宣传报道等活动,同时依托官方政务新媒体矩阵,以线上传播传递新春祝福,实现“线上线下同庆、文化暖意直达”。

互动活动
三、文创服务
春节假期,河北博物院推出汉宫萌骏毛绒包挂、当卢皮质挂件等马年文创新品,各文创品牌店同步开展“河博寻宝,马上有礼”“文物幸运签抽奖”等文化惠民活动,让观众在新春逛馆之余,遇见文物之美,乐享暖心年味与文化好礼。

文创服务
四、智能化体验
常态化开放多元智能设备,通过 AR、裸眼3D、触控交互等技术手段,为观众提供沉浸式、数字化的参观体验。

智能化体验