11月29日,深圳生态环境科技创新大赛暨第五届北控水务杯生态环境国际创投大赛总决赛(以下简称“创投大赛”)成功举办。来自全国各地的参会嘉宾、参赛项目代表、评审专家和投融资机构代表等200多人齐聚鹏城,共同见证这场生态科技盛宴。经过激烈比拼,各奖项荣耀诞生,这场聚焦绿色与智慧的巅峰对决圆满落幕。

本届创投大赛首次与地方政府携手,由深圳市生态环境局、深圳市科技创新局、全国生态环保行业产教融合共同体与北控水务集团联合举办,依托深圳市产业科技创新的蓬勃生态,政企合作汇聚多方资源,为先进技术打造更好的“产业—资本—市场”对接转化平台。

大赛嘉宾与评委共同启动总决赛。
为确保赛事专业性和实效性,创投大赛邀请生态环境行业权威专家、环境教育著名学者、资深产业投资人出席总决赛,提供“技术可行性评估+商业模式重构+资本化路径规划”三维赋能,以多元协同深化产学研融合,助推创新成果与行业前沿的深度对接。
本届大赛于5月初正式启动,吸引英国、德国、意大利、俄罗斯、新加坡、澳大利亚等12个国家及地区共698个高水平项目参与,覆盖新污染物治理、数智赋能等17个前沿方向,参赛总人数突破2000人,参赛项目数量和质量均创历史新高。
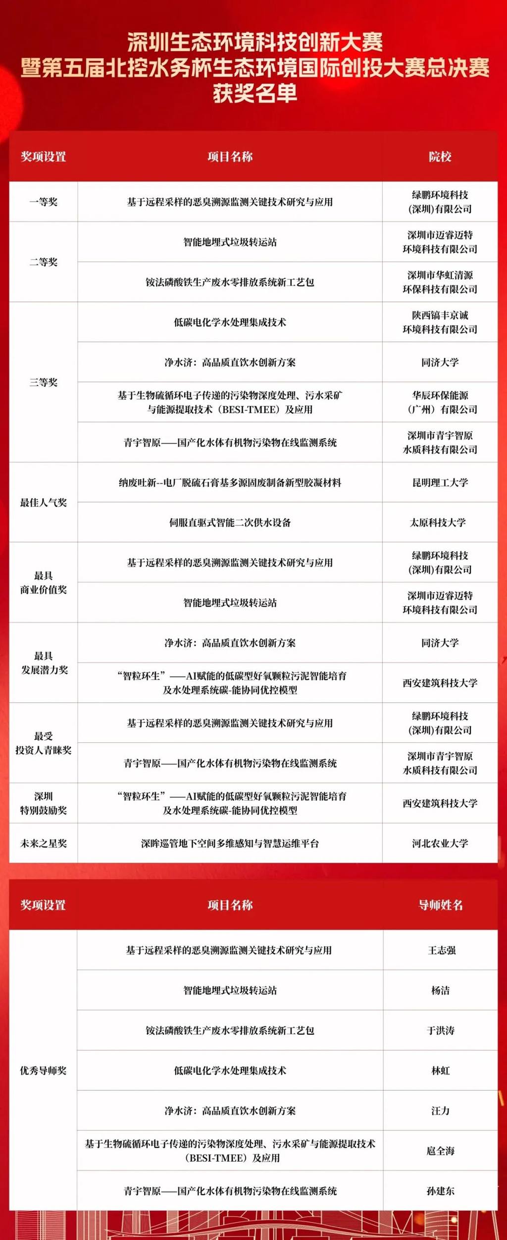
经过初赛、复赛的层层筛选,18个入围项目在总决赛中展开激烈角逐。这些获奖项目不仅在技术创新性上表现突出,更在实际应用场景中具备明确的落地前景,为生态环境治理提供了丰富的技术选择与解决方案。
同时,晋级总决赛前9强团队都将获得第五届北控水务杯生态环境国际创投大赛金奖,10-18强团队获得银奖,符合条件的优质项目将被纳入深圳市青年鲲鹏项目库,获得在场景、政策、市场与资金等方面的全方位支持,加速在深落地转化。
本届大赛有三大创新特点。一是构建了“纵横交织”的立体化命题体系。大赛命题丰富,纵向深度聚焦深圳本地特色需求,横向广泛覆盖环境污染治理、资源循环、高端装备等全产业链条,向各界发出了“技术攻关”的清晰信号。二是形成了独具“深圳特色”的成果转化快车道。大赛对接深圳科技创新资源,包括研发支持、产业导师、潜在客户及投资机构,切实为项目加速技术成熟、优化商业模式提供强有力支撑。产业导师也将帮助各项目团队做好后期成果评估及商业模式打造。三是推动四链高效协同,打通创新成果落地场景。在政策扶持方面,大赛联动深圳鲲鹏青年创新创业计划,让赛事不仅是竞技的擂台,更是产业链、创新链、人才链、资本链“四链”有机衔接的开放平台。
北控水务杯始于比赛,但不止于比赛。赛伯乐资本国际湾区中心(香港)、北控水务投研教负责人与12个优秀项目进行签约,致力于打造以赛促教、以赛促创、以赛促转的成果,为创新人才保驾护航。