最新消息!河北省教育厅等三部门发布关于做好教育部直属师范大学国家优师专项师范毕业生就业工作的通知↓↓↓

河北省教育厅 中共河北省委机构编制委员会办公室 河北省人力资源和社会保障厅关于做好教育部直属师范大学国家优师专项师范毕业生就业工作的通知
各相关市教育局、党委编办、人力资源社会保障局:
按照《教育部等九部门关于印发〈中西部欠发达地区优秀教师定向培养计划〉的通知》(教师〔2021〕4号)相关要求,为做好河北省生源教育部直属师范大学国家优师专项师范毕业生就业工作,确保毕业生按照协议约定履约任教,现就有关工作通知如下。
一、积极征集岗位需求
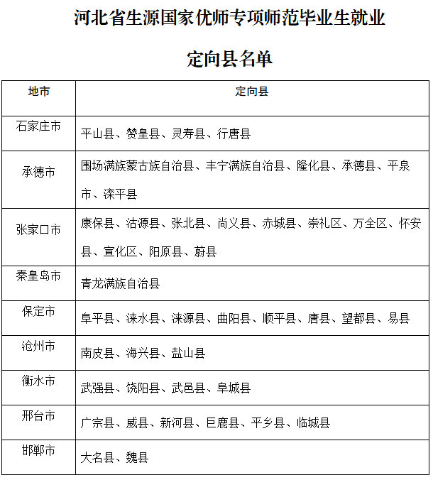
由省教育厅负责将当年河北省生源教育部直属师范大学国家优师专项师范毕业生名单反馈各市教育行政部门(2026届毕业生名单随文单独发送,省教育厅不再另行发文)。各市教育行政部门要加强统筹谋划,会同机构编制部门、人力资源社会保障部门根据本地定向县(定向县名单见附件)教育事业单位编制空缺和中小学教师岗位空缺情况,并充分结合河北省生源国家优师专项师范毕业生所学专业,积极在定向县范围内征集岗位需求,按要求在规定时间内报送至省教育厅。省教育厅汇总各地岗位需求信息后及时反馈部属师范大学。
二、规范开展双向选择
各市教育行政部门要指导有岗位需求的定向县教育行政部门及用人单位加强与河北省生源国家优师专项师范毕业生的沟通对接,有针对性地推送用人信息,会同当地人力资源社会保障部门,简化程序,通过双向选择的方式,为国家优师专项师范毕业生落实任教学校和岗位。各市要及时汇总本市定向县招聘情况,按要求报送省教育厅。
三、做好双向选择未落实去向毕业生安置
双向选择未落实岗位的毕业生,由省教育厅协调相关地市,优先安排到有相应专业岗位需求的定向县(含不限专业接收毕业生的定向县)。上述阶段,仍未落实岗位的,原则上由生源市在本市范围内的定向县安排。生源市无定向县等其他特殊情况,由省教育厅商相关市安排。相关市教育行政部门将安置情况及时报送省教育厅。
四、确保就业政策落实
各市及定向县教育、编制、人社部门要统筹合作、明确职责,编制部门负责安排相应的编制,人力资源社会保障部门负责安排相应的招聘计划,教育部门负责落实任教学校和岗位,确保符合条件的国家优师专项师范毕业生在毕业当年6月30日前全部落实任教学校,并保障有编有岗。
各市教育行政部门要及时掌握本市范围定向县的专项招聘及岗位安置进程,督促定向县教育行政部门及用人单位尽快为通过专项招聘及岗位安置的国家优师专项师范毕业生签订聘用合同,如有招聘或安置情况发生变化的,及时向省教育厅通报情况。各市及定向县编制部门、人力资源社会保障部门要简化程序,及时为毕业生办理入编手续,保障工资等各项待遇。
自2026届毕业生起,河北省生源国家优师专项师范毕业生就业工作遵照以上规定进行。国家出台相关新规定的,从其规定。
附件:河北省生源国家优师专项师范毕业生就业定向县名单
河北省教育厅
中共河北省委机构编制委员会办公室
河北省人力资源和社会保障厅
2025年11月11日

来源|河北省教育厅
[编辑|赵小博]